搜 索
首页
协会介绍
协会工作
统计数据
会员专区
行业培训
行业标准
行业年会
二手车专区
进口车数据
首页
-
-
-
正文
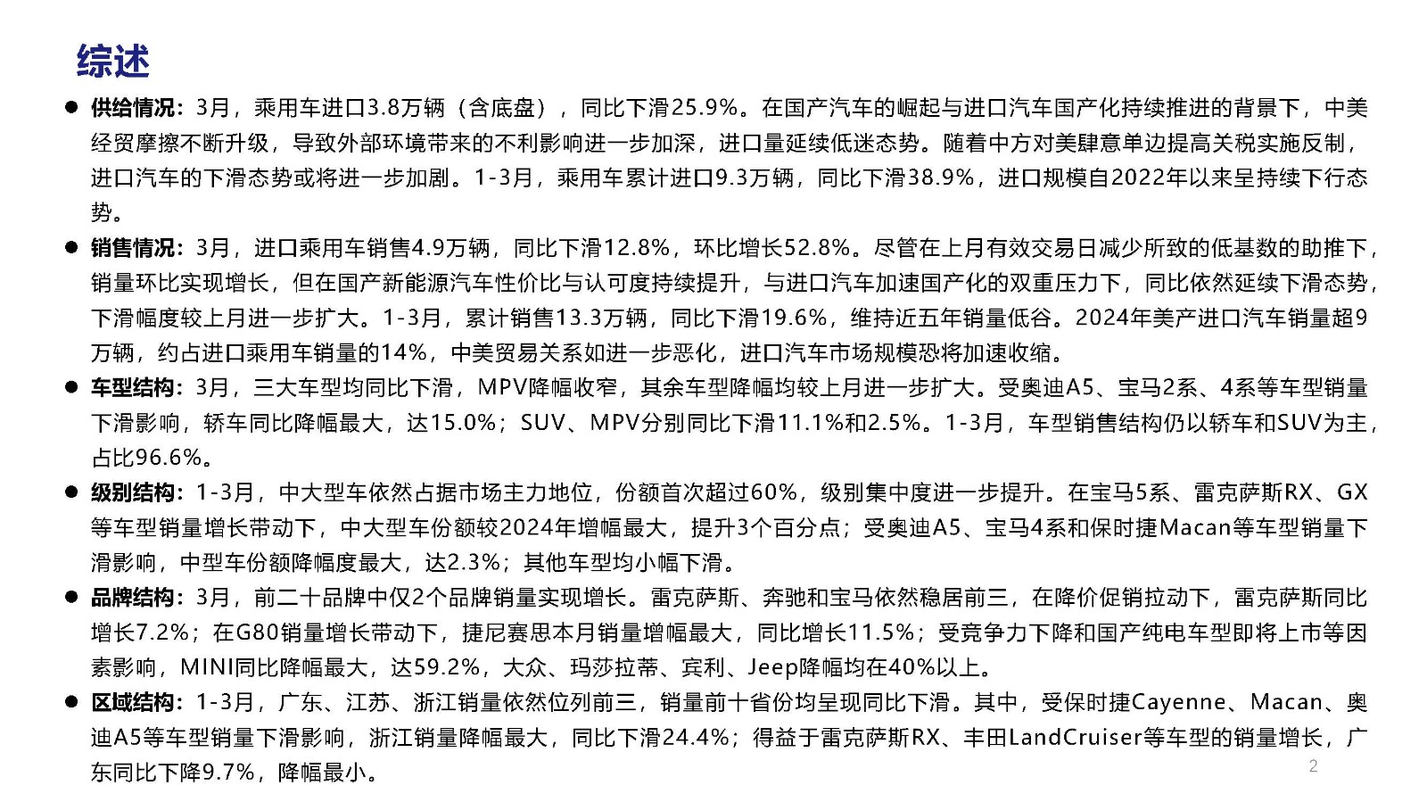
2025年3月中国进口汽车市场情况
时间: 2025-05-08 14:47:01 来源:
作者:汽车进出口工作委员会
推荐内容
2024年3月中国进口汽车市场情况
2022年6月中国进口汽车市场情况
2022年5月中国进口汽车市场情况
2022年4月中国进口汽车市场情况
2022年3月中国进口汽车市场情况
2022年2月中国进口汽车市场情况
2022年1月中国进口汽车市场情况
2021年12月中国进口汽车市场情况
热点内容
2024年3月中国进口汽车市场情况
2022年6月中国进口汽车市场情况
2022年5月中国进口汽车市场情况
2022年4月中国进口汽车市场情况
2022年3月中国进口汽车市场情况
友情链接:
相关链接
中华人民共和国商务部
中国物流与采购联合会
天津汽车流通行业协会
广东省汽车电子商务促进会
汽车街
合作媒体
新浪汽车
搜狐汽车
百姓汽车
易车网
懂车帝